LaTeX templates and examples — International Languages
Recent

Modelo de Trabalho Acadêmico utilizando classe repUERJ desenvolvido no Instituto de Física da Universidade do Estado do Rio de Janeiro (UERJ) para elaboração de teses, dissertação e trabalhos de conclusão de curso. A classe repUERJ foi criada a partir do código original disponibilizado pelo grupo AbnTeX (coordenado por Gerald Weber). Foram feitas adequações para implementação das normas de elaboração de teses e dissertações da UERJ. No diretório "documentos" está o GUIA DE USO DO PACOTE repUERJ". Favor ler para o uso correto do pacote. Link para versão atualizada: https://www.overleaf.com/read/kpjgrmjfpfdw#3c8faa.

山中 卓 (大阪大学 大学院理学研究科 物理学専攻)先生が作成された科研費LaTeXを、坂東 慶太 (名古屋学院大学) が了承を得てテンプレート登録しています。 詳細はこちら↓をご確認ください。 http://osksn2.hep.sci.osaka-u.ac.jp/~taku/kakenhiLaTeX/

généralités sur les fonctions exercices

学務の方が用意してくれたテンプレートをOverleaf上で使えるようにした物です。CompilerをLatexにして使用して下さい。

A template for a master thesis at Faculdade de Ciências da Universidade de Lisboa, particularly suitable for MAEG students.

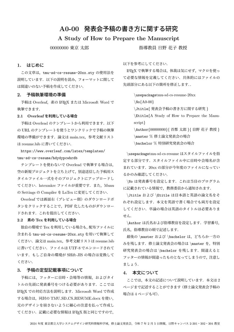
Résumé template for the Department of Information Science, Faculty of Systems Design, Tokyo Metropolitan University.

Plantilla base para una tesis de pregrado en Ing. Civil

A decorate poster of a poem by Ibn al-Wardi, a famous Arabian historian and poet.

Modelo de Lista de Exercícios com gabarito ao final, utilizando a classe exam. Vem configurado para o Ensino Superior, mas se adapta automaticamente para ser utilizado no Ensino fundamental ou médio (basta comentar a linha indicada no arquivo InfGerais).
\begin
Discover why over 25 million people worldwide trust Overleaf with their work.