LaTeX templates — International Languages
Recent

Plantilla para tesis de magíster ingeniería PUC Chile Contribuida originalmente por el profesor Miguel Torres https://mtorrest.sitios.ing.uc.cl/downloads.htm Y luego publicado en github por sebacastroh, de la cual existen distintos forks y contribuciones. De preferencia se debería hacer push hacia el repo de Open Source UC, https://github.com/open-source-uc/latex-template-msc Se publica "as is" con las ultimas actualizaciones en la galería de overleaf para facilidad de búsqueda de quien la necesite, (Dic. 2020) Se exime de cualquier responsabilidad de funcionamiento y de su contenido.

PhD Thesis template for Paris Saclay University. Updated March 2020

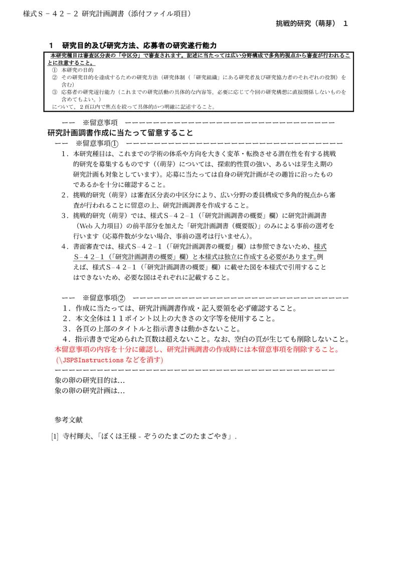
山中 卓 (大阪大学 大学院理学研究科 物理学専攻)先生が作成された科研費LaTeXを、坂東 慶太 (名古屋学院大学) が了承を得てテンプレート登録しています。 詳細はこちら↓をご確認ください。 http://osksn2.hep.sci.osaka-u.ac.jp/~taku/kakenhiLaTeX/

Modelo de Relatório para disciplinas de Circuitos Lógicos 1 e 2 do Centro de Informática da Universidade Federal da Paraíba. Sintam-se livres para utilizar em qualquer disciplina que desejar.

‘友情提醒,使用前请注意查看更新文档!!!’ 本 LaTeX 模板根据《中国矿业大学研究生学位论文撰写规定及模板(2021年版)》的要求编写,适用于中国矿业大学本科毕业论文(设计)、硕士学位论文、博士学位论文的撰写。 注意:暂不支持外文学院硕士学位论文。 请查看.cls文件中关于字体的定义,并将所需字体上传至Assets/Fonts中

Formato de tesis para la Universidad Técnica Particular de Loja (UTPL) versión 2021

This template is aimed to be used for articles written in French and submitted to the Journal of Interdisciplinary Methodologies and Issues in Science (JIMIS).

山中 卓 (大阪大学 大学院理学研究科 物理学専攻)先生が作成された科研費LaTeXを、坂東 慶太 (名古屋学院大学) が了承を得てテンプレート登録しています。 詳細はこちら↓をご確認ください。 http://osksn2.hep.sci.osaka-u.ac.jp/~taku/kakenhiLaTeX/

Template for HCMUE final exam made by members of Department of Physics
\begin
Discover why over 25 million people worldwide trust Overleaf with their work.