LaTeX templates — Conference Paper
Recent

日本冷凍空調学会年次大会用の講演論文テンプレートです。 MS Word版テンプレートに準拠して作られています。デフォルト設定は和文ですが、コンパイル対象を変更すれば、英文用テンプレートとして使用できます。 参考文献リストをBibTeXを用いて作成するためのスタイルファイル(JSRAE.bst)を使用することができます。 2025年度版として作成されていますが、2026年度以降の年次大会についても、フォーマットが大きく変更されない限り利用可能と思われます。その際はフッタの開催日時、開催都市名をご自身で変更してください。使用にあたっては自己責任でお願いいたします。 for English ver. template users: This is a presentation paper template for the 2025 JSRAE Annual Conference. It is based on the MS Word template. Although the Japanese version is set as the main file, you can select JSRAE_conf_template_EN.tex as a template for English papers. You can use a style file (JSRAE.bst) to create a reference list using BibTeX. As for the annual conferences in 2026 onwards, it is expected to be usable unless there are significant changes in the format. In such case, the conference date and city should be changed by yourself. Please use it at your own risk.

template for RECOMB, RECOMB-Seq, and RECOMB-Arch papers.

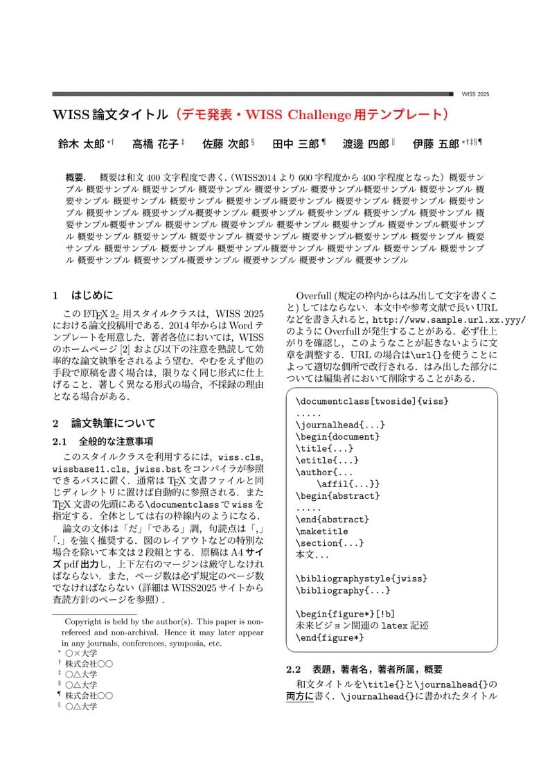
WISS2025のデモ発表・WISS Challenge用のテンプレートです。 This project is a template for demonstration and WISS Challenge papers at WISS2025. The official conference website for this year is currently under construction.

WISS2025の国際学会招待発表用のテンプレートです。 This project is a template for an invited presentation at an international conference at WISS2025. The official conference website for this year is currently under construction.

Modelo padrão para a submissão de Resumos (trabalhos do WMMA, destinados à divulgação de pesquisas em andamento e/ou com resultados finais de pesquisadores, doutorandos, mestrandos e alunos de Iniciação Científica) para o Workshop de Matemática e Matemática Aplicada (WMMA), de 22 a 24 outubro de 2025, Minas Gerais, MG, Brasil. (https://dmm.ufla.br/wmma/xwmma/)

Template for abstract submission Astra- 2025 Conference website: https://events.iist.ac.in/astra/ Submission guidelines : https://events.iist.ac.in/astra/reg_abs.php Template link : https://events.iist.ac.in/astra/img/ASTRA%202025_Extended%20Abstract%20Template__.zip

Springer Lecture Conference Proceedings template customized for the International Conference on Axiomatic Design from 2025 and later.

LaTeX template with instructions for the RANLP 2025 conference proceedings. http://ranlp.org/ranlp2025/

Official Author Guidelines for the British Machine Vision Conference 2025
\begin
Discover why over 20 million people worldwide trust Overleaf with their work.