LaTeX templates and examples — CVs and résumés
Make a great first impression with our popular LaTeX templates for CVs and résumés.
Recent

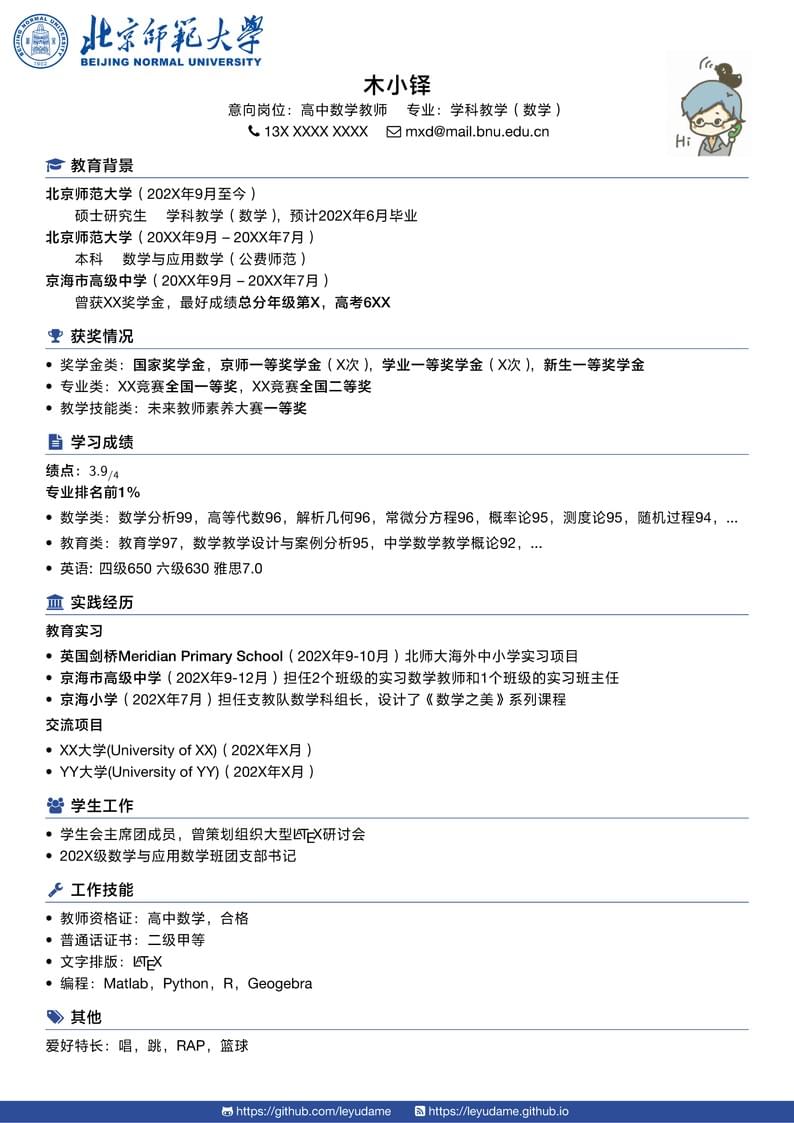
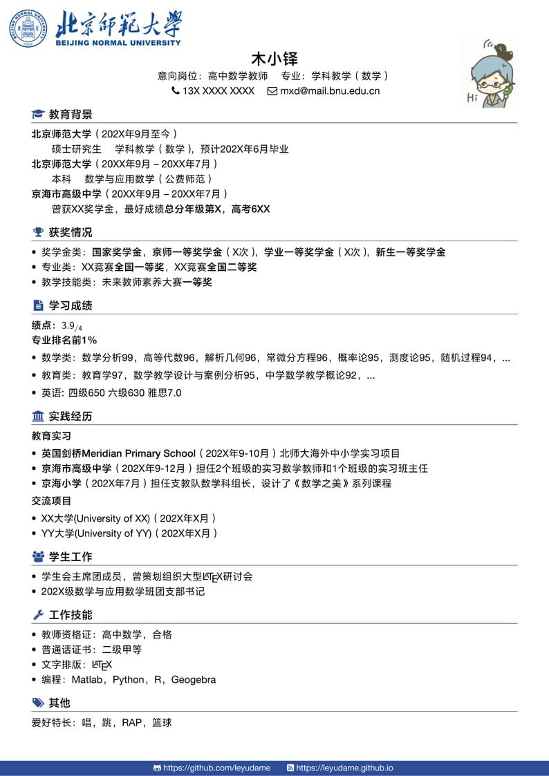
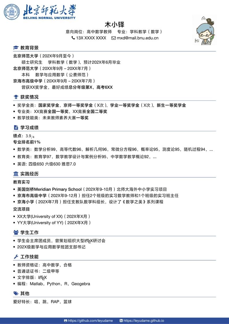
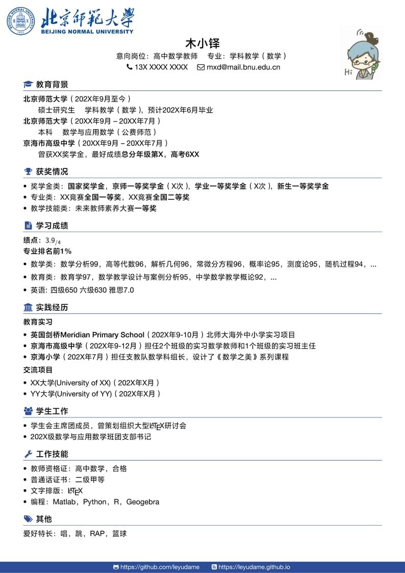
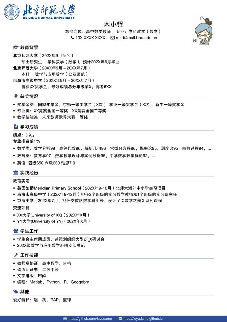
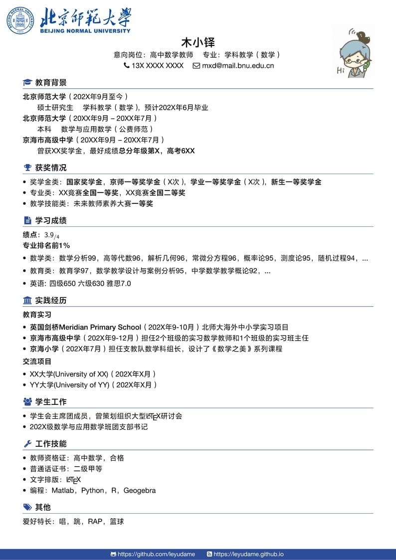
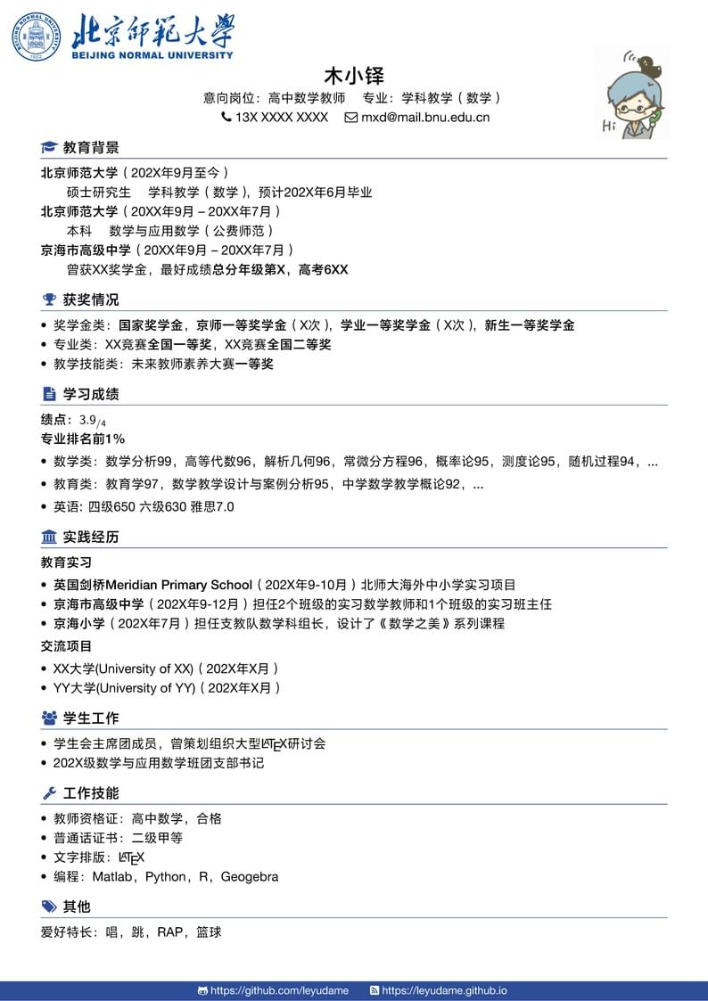
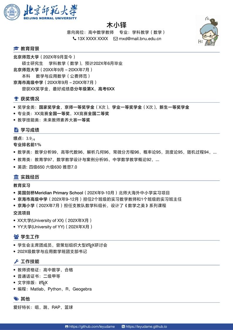
BNU中文LaTeX简历模板

A clean LaTeX resume template for software developers optimized for ATS scanners.

Markdown exported LaTeX template of academic curriculum vitae.

Personal resume of Naman Sharma.

Wilson Resume/CV XeLaTeX Template Version 1.0 (22/1/2015) This template has been downloaded from: http://www.LaTeXTemplates.com Original author: Howard Wilson (https://github.com/watsonbox/cv_template_2004) with extensive modifications by Vel (vel@latextemplates.com) License: CC BY-NC-SA 3.0 (http://creativecommons.org/licenses/by-nc-sa/3.0/)

Medium Length Graduate Curriculum Vitae LaTeX Template Version 1.1 (9/12/12) This template has been downloaded from: http://www.LaTeXTemplates.com Original author: Rensselaer Polytechnic Institute (http://www.rpi.edu/dept/arc/training/latex/resumes/) Important note: This template requires the res.cls file to be in the same directory as the .tex file. The res.cls file provides the resume style used for structuring the document.

Shivansh Mishra's Resume

The CV of a student developer. Created with the AltaCV template.

Single column CV and resume template with simple instructions and advice for customization for use in either Europe or the US. Includes formatting for both US and global paper standards. https://github.com/fizixmastr/CV-Resume
\begin
Discover why over 25 million people worldwide trust Overleaf with their work.