Recent

LaTeX beamer theme for Northwest University students. Chinese support. Here is the GitHub page: https://github.com/starryious/NWU-latex-template

Xiamen University Tan Kah Kee College (TKKC) unofficial Latex-Beamer template. This template is adapted from XMU unofficial Beamer Theme and SudaIAI Beamer Theme, the contents, background and logo are modified.

这是成都理工大学空间科学与技术专业实习报告模板(非官方)。同时也适用于该专业大部分课程的实验报告,请注意实习报告和实验报告格式略有差异,希望使用者注意甄别并修改。 仓库地址https://github.com/PupilEarthquake/Report_CDUT

北京交通大学Beamer主题模板 | LaTeX beamer theme for Beijing Jiaotong University students. GitHub page: https://github.com/Allenpandas/BJTU-Beamer-Theme

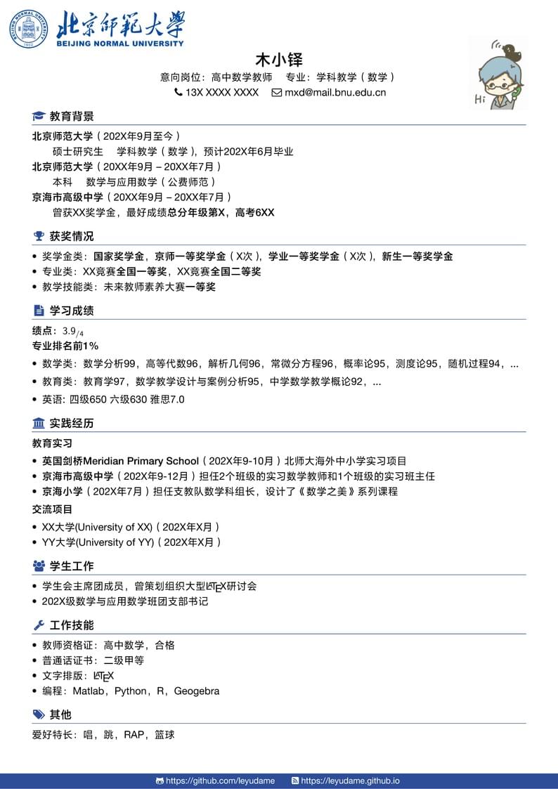
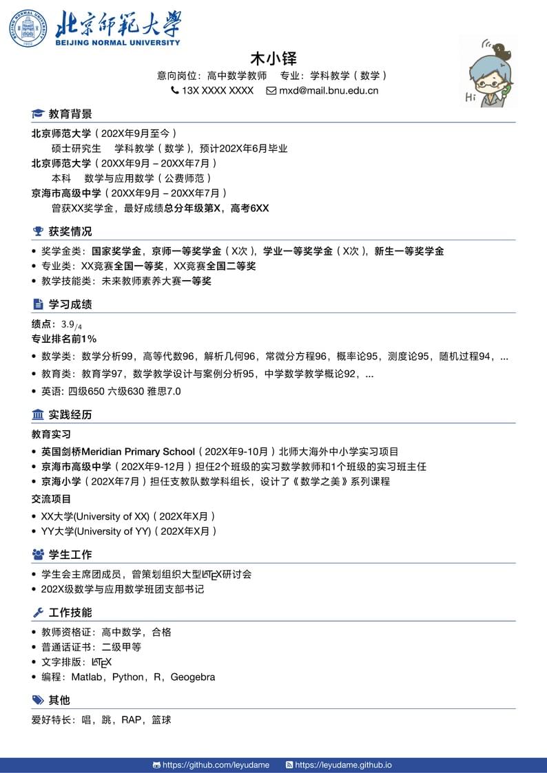
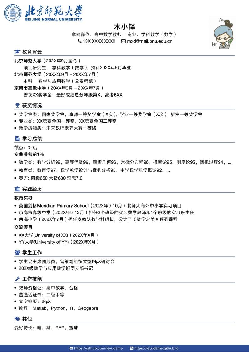
BNU中文LaTeX简历模板

國立成功大 學資 訊工程研究所碩士論文模板 Masters thesis template for Institute of Computer Science and Information Engineering, National Cheng Kung University https://github.com/kevinbird61

Thesis Template for NJUPT undergraduate students.

一个简单且方便使用的Beamer主题。 可以修改logo,颜色,进行个性化定制。

‘友情提醒,使用前请注意查看更新文档!!!’ 本 LaTeX 模板根据《中国矿业大学研究生学位论文撰写规定及模板(2021年版)》的要求编写,适用于中国矿业大学本科毕业论文(设计)、硕士学位论文、博士学位论文的撰写。 注意:暂不支持外文学院硕士学位论文。 请查看.cls文件中关于字体的定义,并将所需字体上传至Assets/Fonts中
\begin
Discover why over 20 million people worldwide trust Overleaf with their work.