overleaf template galleryLaTeX templates and examples — Recent
Discover LaTeX templates and examples to help with everything from writing a journal article to using a specific LaTeX package.

This is the thesis template for NCTU. The original source of this template is https://github.com/borting/nctu-thesis Thanks borting for his template

A template for MDH students based on IEEETran for use in the Intelligent Future Technologies-courses at MDH IDT. E.g. Electronic System and, Complex Electronic Systems. Update 2021-08-03: Big update to accommodate courses for fall 2021 Update 2020-12-15: Added so references are visible in the document with the new bib file. Update 2022-01-14: New logotype

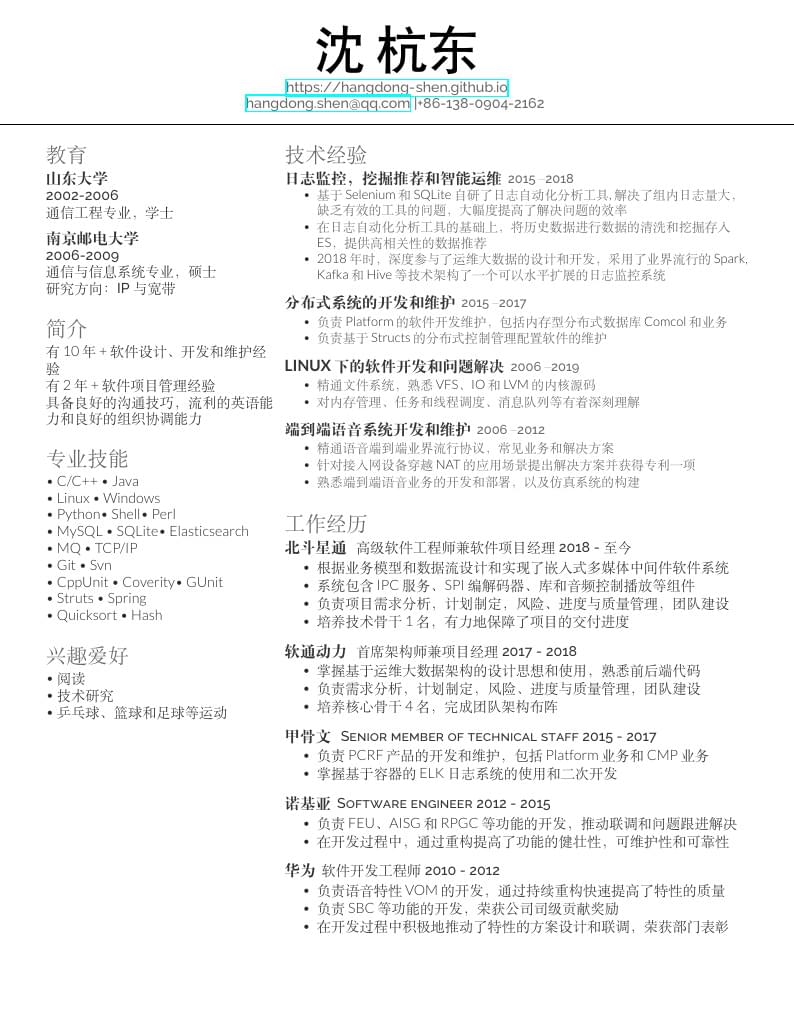
Hangdong's CV. Created based on the Deedy résumé template.

Exercício_Metododogia

The Malardalen University Thesis Template for Master of Science in Engineering: Robotics. While used in the students thesis work it is also encouraged to use this template in several courses to familiarize with it. Update 2020-05-04: Class structure added to minimize fault within the template Update 2020-10-09: Added multiple (up to 4) authors in the class file, updated bibliography settings Update 2022-01-14: Changed logo

Lab report or project documentation template for all current departments at the University of Applied Sciences St. Pölten. https://github.com/se201006/FH-StPoelten_LaTeX_DocumentationTemplate

A variant and a combination of Hering's and Zöllner's illusion. The red grid is completely straight all the time. Submitted as an answer to the Showcase of Optical Illusions question on TeX SX. Click the Illusions tag below to see more!

Submitted as an answer to the Showcase of Optical Illusions question on TeX SX. Click the Illusions tag below to see more!

Ritupon Gogoi's CV
\begin
Discover why over 25 million people worldwide trust Overleaf with their work.