overleaf template galleryLaTeX templates — Recent
LaTeX templates for journal articles, academic papers, CVs and résumés, presentations, and more.

This is a LaTeX template created to serve as the official HNPS Advances in Nuclear Physics Proceedings template for submission and publication. The latest version of the template has become mandatory for all submissions to the HNPS Adv. Nucl. Phys. Series. The series exists since 1990, is published fully open access and is indexed by Scopus. The journal information, publishing guidelines and submission link can be found here, and more specifically here. The website of the Hellenic Nuclear Physics Society is https://hnps.eu. The website of the Publishing service is https://ekt.gr (National Documentation Center of Greece)

Con colaboración del Fis. Alexander Sarango. V5.0. Plantilla del formato de tesis de la Escuela Superior Politécnica de Chimborazo con las normas actualizadas hasta junio 2025. Link Oficial de la guía del formato.

This thesis template is based on the official guidelines provided by the University of Melbourne. Official guideline link: https://gradresearch.unimelb.edu.au/processes/preparation-of-graduate-research-theses

This template is the official template of Journal of Metaverse. You can see details on https://dergipark.org.tr/en/pub/jmv/writing-rules Also you can download the Latex Template Zip file from https://drive.google.com/file/d/1astTbfcymnQjK7nExp-2Fx7_2pEZy_tr/view?usp=sharing

Questo è il template generale per Universitas Mercatorum, non presente prima nella lista dei Template. All'interno del main ci sono le istruzioni per la modifica dei parametri, e nell'introduzione c'è un riassunto (molto breve) di quello che troverete. Il link per le linee guida ufficiali è https://lms.mercatorum.multiversity.click/notices. Buona fortuna a tutti i futuri studenti!

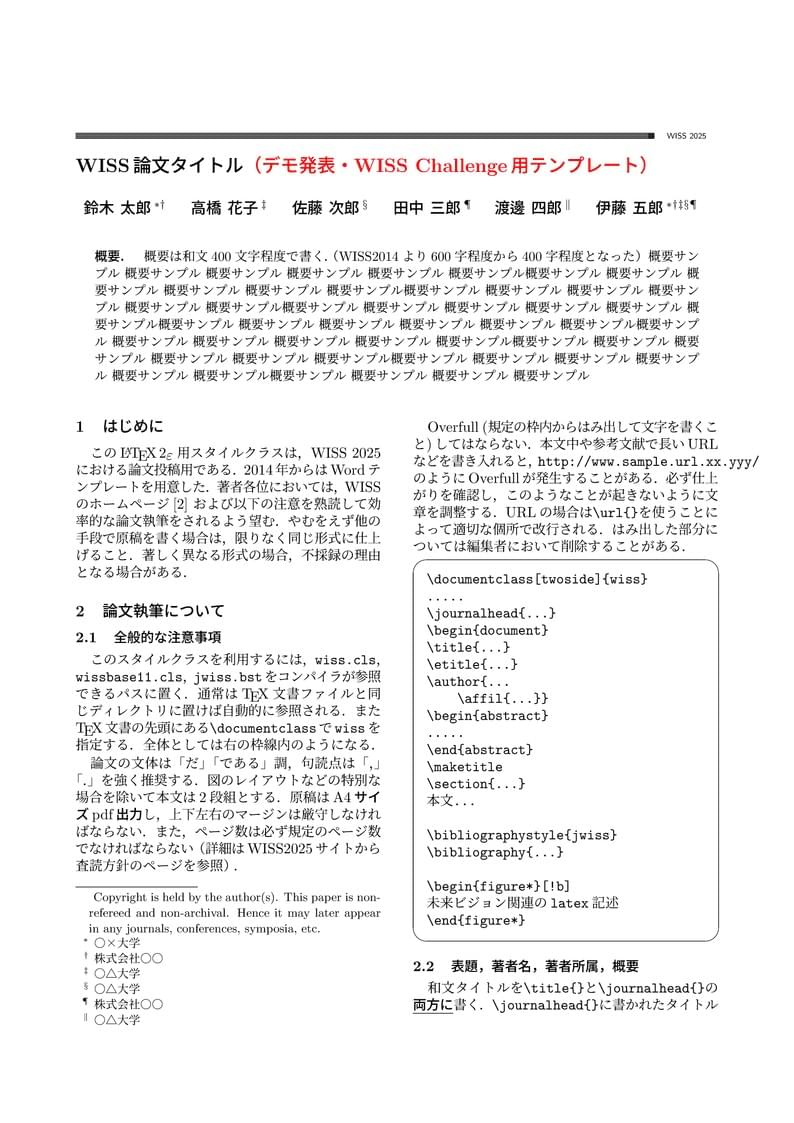
WISS2025のデモ発表・WISS Challenge用のテンプレートです。 This project is a template for demonstration and WISS Challenge papers at WISS2025. The official conference website for this year is currently under construction.

WISS2025の国際学会招待発表用のテンプレートです。 This project is a template for an invited presentation at an international conference at WISS2025. The official conference website for this year is currently under construction.

WISS2025の登壇発表用のテンプレートです。 This Project is template for oral presentations at WISS2025. The official conference website for this year is currently under construction.

for jSEDI submission, a community-driven, Diamond Open Access journal publishing peer-reviewed research deep Earth And planets
\begin
Discover why over 25 million people worldwide trust Overleaf with their work.