overleaf template galleryLaTeX templates — Recent
LaTeX templates for journal articles, academic papers, CVs and résumés, presentations, and more.

Resumo do Capítulo 7. Semantic Web Services; Dieter et al;Springer; London-New York, 2011.

LaTeX template for theses published at Simon Fraser University (SFU). This template was originally published on ShareLaTeX and subsequently moved to Overleaf in November 2019.

Zvanični template za završne radove drugog ciklusa )master) na Elektrotehničkom fakultetu Univerziteta u Sarajevu

Template for ENASE 2017—Conference on Evaluating Novel Approaches to Software Engineering. Source and guidelines: http://www.enase.org/Templates.aspx. This template was originally published on ShareLaTeX and subsequently moved to Overleaf in November 2019.

Software requirement specification document based on IEEE format and adjusted for MSA University faculty of CS

A simple template for a flexagon to print and have fun with.

重庆大学计算组成原理系列实验报告模板

This template has been designed for the preparation of abstracts for the Tbilisi Analysis and PDE workshops (TAPDE), which are organized by the Mathematical Institute of the University of Georgia in Tbilisi.

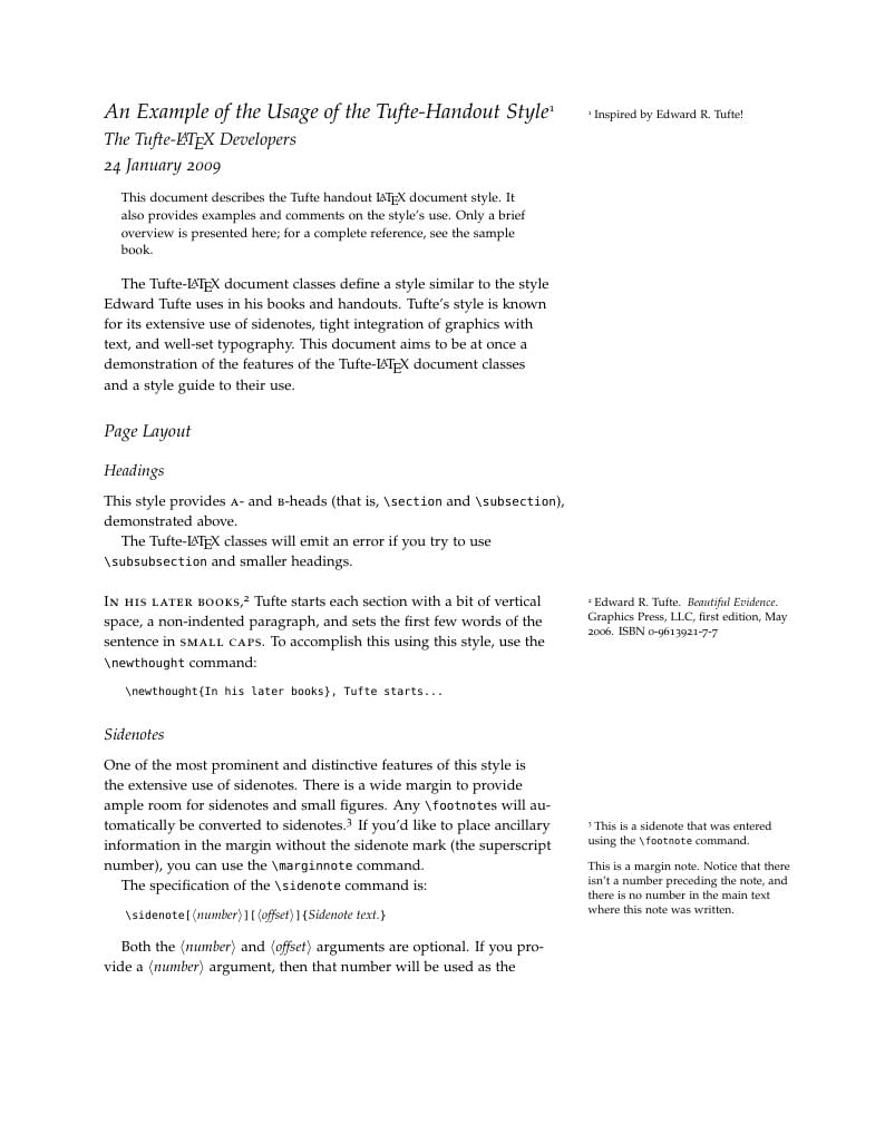
This handout template is developed by the Tufte-LaTeX Developers, designed to produce handouts according to the style of Edward R. Tufte. This style is characterized by narrow main-text column and wide right margin (containing references, notes, table and figure captions, even small figures), giving the light, clean, and elegant look. For further information, see https://tufte-latex.github.io/tufte-latex/. This template was originally published on ShareLaTeX and subsequently moved to Overleaf in October 2019.
\begin
Discover why over 25 million people worldwide trust Overleaf with their work.