LaTeX templates and examples — LuaLaTeX
Recent

A thesis/report template.

For college purpose. Prepared using the YAAC template.

Aymen Kefi's CV. Created with the USA STEM CV template.

LaTeX Vorlage für eine Bachelorarbeit am Fachbereich Informatik der Westfälischen Hochschule Gelsenkirchen

YAAC: Another Awesome CV is a template that use FontAwesome and Source Sans Pro Font. It also use the Lualatex engine. This template also use elements from AltaCV like cv tags and cv skills. Changelog: Version 1.9.2: New project section Version 1.9: Add monochrome option, add showLinksoption Version 1.8: Add macros to handle referees and keywords Version 1.7: Renaming and minor changes Version 1.6.2: Add fonction to put two columns on a section. Version 1.6: Use Lualatex as default engine. Version 1.5: New alternative option to change the way the header is generated (\documentclass[localFont,alternative]{awesome-source-cv}) More infos: Full source and documentation can be downloaded on Github

日本語縦書き用のてんぷれーと A template for Japanese vertical text.

A sample of a multilingual document (Arabic, Greek, Hebrew, Japanese, Serbian, etc.) created with babel and lualatex. See also the following resources: Multilingual typesetting on Overleaf using babel and fontspec (XeLaTeX and LuaLaTeX) Gallery example here Multilingual typesetting on Overleaf using polyglossia and fontspec (XeLaTeX and LuaLaTeX) Gallery example here

Fakulteta za strojništvo, Univerza v Mariboru - predloga zaključnega dela, UM FS

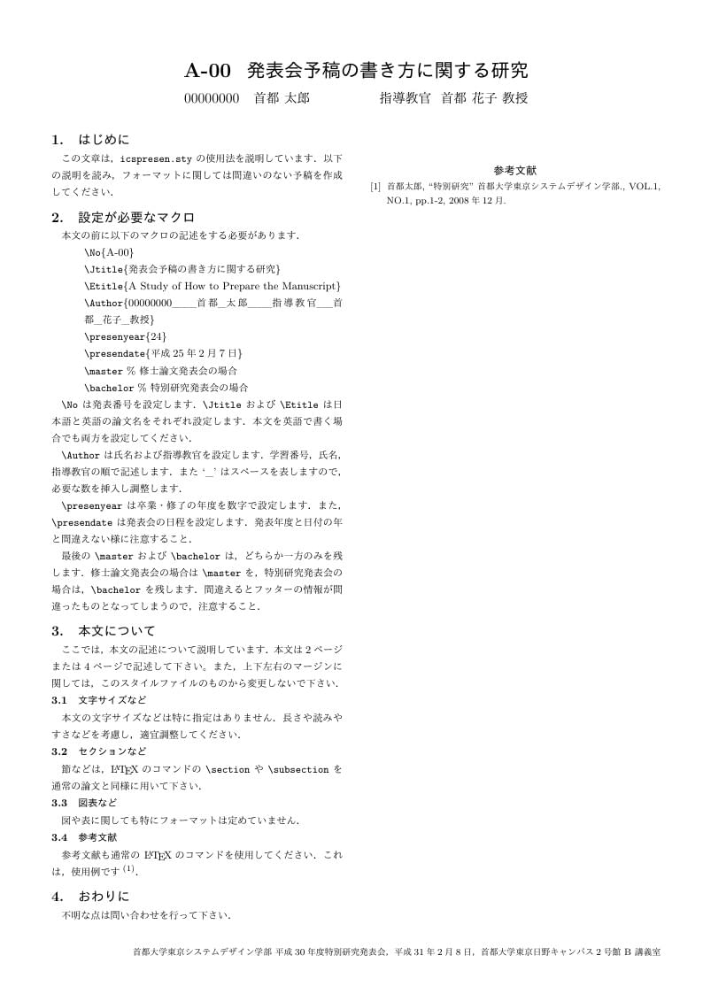
首都大学東京システムデザイン学部情報通信システムコース卒論用テンプレート Faculty of Tokyo System Design, Tokyo Metropolitan University Information and Communication System Course Graduation Template
\begin
Discover why over 25 million people worldwide trust Overleaf with their work.