overleaf template galleryLaTeX templates and examples — Recent
Discover LaTeX templates and examples to help with everything from writing a journal article to using a specific LaTeX package.

This is the official template for submissions to the proceedings of the GLOW colloquium (https://glowlinguistics.org/proceedings/).

Template untuk pembuatan soal ujian Itera seperti UTS, UAS, Tugas, dan lainnya. Menggunakan exam class. Disertai tabel CPMK, tabel untuk otorisasi, lembar jawaban, serta contoh penulisan solusi.

Electronic Publication for the Development of Digital Applications for the Nation Official LaTeX template for academic articles in Pepadun Journal. This template meets all journal formatting requirements and is ready to use on Overleaf or local LaTeX systems. Official Submission Guidelines & Template Documentation: https://pepadun.fmipa.unila.ac.id/index.php/jurnal/author-guidelines

The Journal of the Audio Engineering Society — the official publication of the AES — is the only peer-reviewed journal devoted exclusively to audio technology. The Journal contains state-of-the-art technical papers and engineering reports; feature articles covering timely topics; pre and post reports of AES conventions and other society activities; news from AES sections around the world; Standards and Education Committee work; membership news, patents, new products, and newsworthy developments in the field of audio. Updated and uploaded by AES Staff, 2025

Norwegian University of Life Science (NMBU) - Template for Master's and PhD theses (v0.3.4) Maintained by the Institute of Physics and the Institute of Data Science, REALTEK, NMBU Source code can be found on GitHub.

Bachelor thesis template for Southeast University with new cover (until 2025) Github: https://github.com/QZero233/seu-bachelor-thesis-2025 Original Doc: https://jwc.seu.edu.cn/2025/0320/c21686a522328/page.htm

Instructions that provide guidance for preparing papers for the publications of the European Congress of Embedded Real Time Systems. https://conference-erts.org/

Internship report template for students at the Université de Technologie de Compiègne (UTC).

Machine Learning for Healthcare Symposium 2025 Findings Template. See: https://ahli.cc/ml4h/call-for-papers/
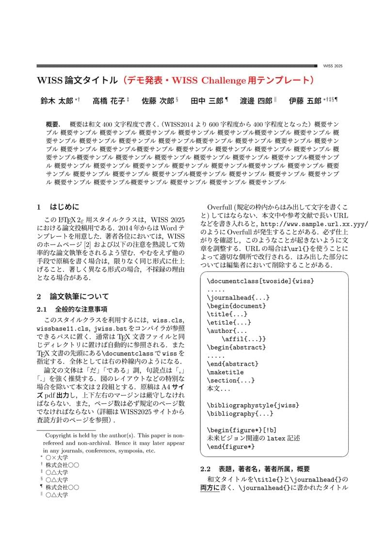
\begin
Discover why over 25 million people worldwide trust Overleaf with their work.